The Morse Challenge!

Geocaching is a popular hobby here in The Netherlands. Since my wife and I search for these caches from time to time, the idea came to me to build a cache myself, one that challenges geocachers to listen and decode…

Geocaching is a popular hobby here in The Netherlands. Since my wife and I search for these caches from time to time, the idea came to me to build a cache myself, one that challenges geocachers to listen and decode…

Almost every nerd is a fan of automation. So whenever we find a repetitive job, we think of a solution to automate it. Since I’m both into automation and amateur radio, I was thinking on automating one of my straight…
![[Image]](https://www.pa3hcm.nl/wp-content/uploads/2014/12/20141230_115736.jpg)
Using a paddle to operate in morse code is very convenient. But paddles don’t create dots and dashes on their own, so you need some electronics, called a “keyer”. You may use the build-in keyer of your radio, but most…
![[image]](https://www.pa3hcm.nl/wp-content/uploads/2014/08/20140819_093923.jpg)
This year I built a very nice 30m QRP transceiver, based on a design by Onno PA2OHH. Meanwhile I have used this rig a couple of times, and did some measurements too. This article tells some of my experiences with…
![[image]](https://www.pa3hcm.nl/wp-content/uploads/2014/08/20140819_093923.jpg)
Since the VFO, LF and receiver seem to work without any problems, it was getting time to build the final parts: the transmitter board, the transmit/receive-switch and the lowpass filter.
![[Image]](https://www.pa3hcm.nl/wp-content/uploads/2014/07/20140702_221239-e1404397247303.jpg)
Since I finished all modules for the receiver part (power, LF, VFO and RX-board), it was getting time to put everything together and place it in a nice case. Onno PA2OHH (designer of this radio) managed to put the complete…
![[Image]](https://www.pa3hcm.nl/wp-content/uploads/2014/04/20140201_133834.jpg)
The AGCW is a german club of morse code enthousiasts, maybe the best CW club in the world, with lots of foreign members as well. They organize all kinds of small activities, related to CW off course, one of them…
![[Image]](https://www.pa3hcm.nl/wp-content/uploads/2014/04/20140402_230047.jpg)
Now all LF parts and the VFO were finished, it was time to build the RF-part of the receiver.
![[Image]](https://www.pa3hcm.nl/wp-content/uploads/2014/03/20140319_202725.jpg)
Building a stable VFO is challenging. Oscillators tend to drift away due to (very small) temperature fluctuation, or due to small capacitive changes in the direct environment (e.g. the frequency changes when you move your hand towards the oscillator). The…
![[Image]](https://www.pa3hcm.nl/wp-content/uploads/2014/03/qrm30m-lf-modules.jpg)
This summer I want to go walking in the beautiful highlands of Scotland, together with my wife. The mobile phone coverage in this desolate area is none or poor, but hey… I’m a radio amateur! For a daily “sign of…
![[image]](https://www.pa3hcm.nl/wp-content/uploads/2013/12/P2260005.jpg)
Last weekend was the yearly ARRL 160m contest. Adrian PA0RDA and I were still a bit in doubt about our HEDZ antenna for 80 and 160m: is it suitable to work American and Canadian stations at 160m? So far we…
Since Adrian PA0RDA was ill during the contest weekend, and we were not able to setup all antennas due to poor condition of the field, we decided to skip the PACC contest. However, on Sunday morning I could not resist…
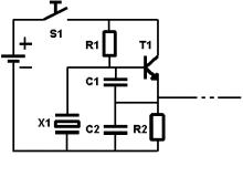
![[image]](https://www.pa3hcm.nl/wp-content/uploads/2013/12/cwkeyer_schematic.png)
Introduction Beacons and foxes have to identify themselves. Although I could sit along all day with my morse key, transmitting my call, I wanted to have some automatic keyer. Since I recently bought a PIC development kit (Velleman K8048), I…
![[image]](https://www.pa3hcm.nl/wp-content/uploads/2013/12/fox_80m_transmitter_picture.png)
Introduction Fox hunting is one of the many aspects of ham radio. It’s some kind of game, where the “fox” is a little transmitter, and competitors have to locate it using a directional antenna and receiver. I already built a…
![[image]](https://www.pa3hcm.nl/wp-content/uploads/2014/01/pixie2.jpg)
Introduction The smallest QRP transceiver for 80 meters, called “Pixie 2”, is a very nice project to start building your own equipment. Minimum components, maximum fun. The spec’s are poor, but what else might you expect for just a few…
![[image]](https://www.pa3hcm.nl/wp-content/uploads/2014/01/my1sttx.jpg)
With just a few components, you can make your own morse code transmitter. The output is only a few miliwatts, but this is enough to receive on any radio in your home. In fact, it is only a simple Clapp…